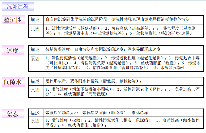
活性污泥沉降比(SV30%)是污水处理厂日常管理中最重要的控制参数之一。通过观察SV30%,不仅可以快速判断活性污泥的沉降性能,还能为生化系统的运行状态提供重要参考。本文结合20年实践经验,深入解析SV30%的核心观察要点,帮助读者全面掌握这一关键指标。 活性污泥法的运行管理涉及多个控制参数,每个参数都有其独特的作用,但SV30%因其检测方便、信息丰富,几乎可以替代其他参数的系统判断功能。 活性污泥控制参数集: 食微比(F/M):需检测进水底物浓度和活性污泥浓度,计算复杂。 溶解氧(DO):需在线监测仪,主要用于判断有机物氧化程度。 回流比:常用于调整停留时间和抗冲击能力。 污泥龄(t):通过计算判断污泥老化程度。 生物相:观察污泥活性及是否中毒。 MLSS:活性污泥浓度指标,需实验室检测。 SVI:通过计算判断污泥膨胀程度。 SV30%的独特优势: 检测方便:只需量筒和混合液,操作简单。 体现二沉池沉降过程:模拟二沉池的沉降状态。 及早发现问题:通过沉降过程的变化,提前预警系统异常。 ○活性污泥沉降比观察要点释疑 [上清液液面] ○活性污泥沉降比观察要点释疑 [沉降过程] ○活性污泥沉降比观察要点释疑 [上清液] ○活性污泥沉降比观察要点释疑 [沉淀物] 综上所述,SV30%是活性污泥法运行管理中不可或缺的工具。通过掌握其观察核心要点,操作人员可以快速判断系统状态,优化运行参数,确保污水处理系统的高效稳定运行。希望本文能为读者提供实用的指导,助力污水处理工作的顺利开展。

发表评论 取消回复